报名| 2026如歌 上海市职业高尔夫球巡回赛·资格赛
各位参赛选手:
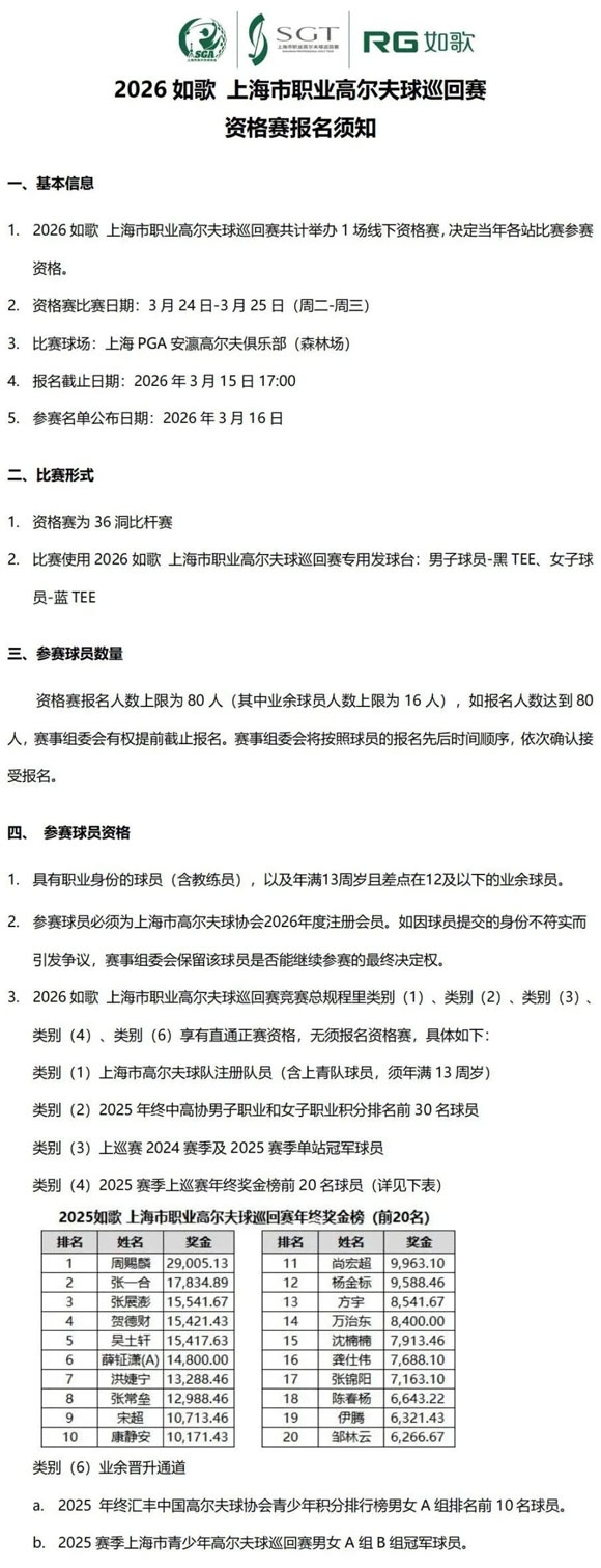
2026如歌 上海市职业高尔夫球巡回赛·资格赛将于3月24日-3月25日(周二-周三)在上海PGA安瀛高尔夫俱乐部(森林场)举行,2026 年上海巡回赛共计举办1场线下资格赛,决定当年各站比赛参赛资格,比赛将于3月10日10:00开始接受报名,3月15日17:00或额满截止报名,3月16日公布参赛名单。
组委会电话:021-31830506
2026如歌 上海市职业高尔夫球巡回赛·资格赛将于3月24日-3月25日(周二-周三)在上海PGA安瀛高尔夫俱乐部(森林场)举行,2026 年上海巡回赛共计举办1场线下资格赛,决定当年各站比赛参赛资格,比赛将于3月10日10:00开始接受报名,3月15日17:00或额满截止报名,3月16日公布参赛名单。
组委会电话:021-31830506
此文章来源于网络, 版权归原作者所有。

